NHTSA结束对固特异轮胎的调查
NHTSA结束对固特异轮胎的调查NHTSA补充说,这一决定 “并不意味着NHTSA认定召回范围之外的其他型号和尺寸的轮胎...……
NHTSA结束对固特异轮胎的调查NHTSA补充说,这一决定 “并不意味着NHTSA认定召回范围之外的其他型号和尺寸的轮胎...……
赛力斯:出资2000万元参投PE 主投新能源产业链优秀标的企业9月20日,赛力斯集团股份有限公司(以下简称“赛力斯”)发...……
智己汽车刘涛:好的服务,要像空气一样“好的服务,就像空气一样,看似不在,又无处不在。”智己汽车联席CEO刘涛这样形容智己...……
水银与铁锈,理想汽车越争议越火?理想汽车“水银”事件又有了新进展,7月30日,当事人发布微博称,其26日检查结果被确诊为...……
E周看点 |哪吒汽车计划于2021年科创板上市;特斯拉连续四季度实现盈利本周,我们来看一下新能源汽车圈中有哪些大事件发生...……
戴姆勒与吉利合作开发下一代内燃机戴姆勒与吉利的合作协议将为戴姆勒节省数亿欧元。……
上海滩,奔流着造车前浪与后浪为何上海一直处于中国汽车业的焦点位置?题图来自“公开图片”今年1月,证监会上海监管局发布公告...……
一汽和Silk EV的合资公司将在意大利生产电动跑车盖世汽车讯 据路透社报道,7月25日,美国汽车工程和设计公司Silk...……
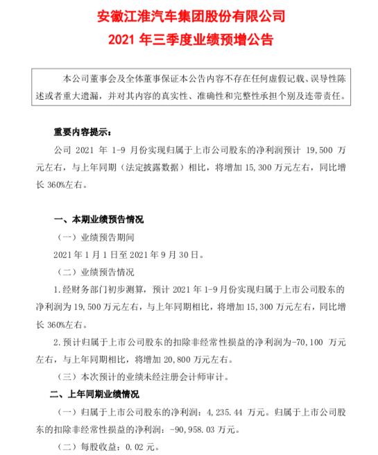
江淮汽车前三季度净利预计同比增长360%10月22日晚,江淮汽车发布2021年三季度业绩预增公告。公告显示,经财务部门初...……
福特F-150皮卡再添新版本在经过重新设计后,F-150 Tremor除了添加了一些新功能外,还升级了全地形设备。……