特斯拉辟谣:国产车型大幅降价不属实
特斯拉辟谣:国产车型大幅降价不属实近日,有消息称,特斯拉国产车型Model 3和Model Y将迎来大幅降价。其中,Mo...……
特斯拉辟谣:国产车型大幅降价不属实近日,有消息称,特斯拉国产车型Model 3和Model Y将迎来大幅降价。其中,Mo...……
造过彩电进过监狱,三次创业的黄宏生能否靠创维EV6再赢一次?7月27日,创维汽车首款车型EV6正式上市,新车不论性价比和...……
8月1日生效!美国对华电动汽车关税新规落地5月14日,美国总统拜登宣布将对电动汽车、电动汽车电池、太阳能电池、计算机芯片...……
车辆保养是确保汽车正常运行、延长使用寿命和提升驾驶体验的重要环节。定期对车辆进行保养不仅可以预防故障发生,还能提高车辆性...……
随着新能源汽车市场的快速发展,传统的车险产品已无法满足其特殊的保障需求。在这一背景下,人保车险积极响应市场变化,推出了专...……
车险到期后,千万别买各种乱七八糟的险!今天我来告诉你该买哪些险?具体保什么?可以给要买车险的小伙伴一个参考。车险分两大类...……
车险续保是每位车主每年都需要面对的问题。制定合理的续保策略并掌握成本节约技巧,不仅能为爱车提供持续的保障,还能有效降低保...……
加拿大新斯科舍省和曼尼托巴省已取消特斯拉电动汽车补贴作为特朗普的高级顾问,马斯克曾支持特朗普对加拿大产品加征关税,并发表...……
比亚迪发布2024年财报:业绩创历史新高3月24日,比亚迪集团正式发布了2024年全年业绩财报,多项核心财务指标均创历史...……
汽车,就靠智能驾驶了?你是否会因为一款车不够智能而放弃它?根据中国汽车流通协会乘联分会数据:2月,主流合资品牌零售33万……
押注海外市场 哪吒汽车在“泥潭”中突围?继2024年传出欠薪、裁员等负面消息后,哪吒汽车又于近日再次站在了漩涡中心。3月...……
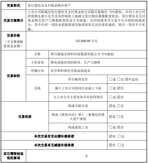
14.2亿元!71%股权!锂电材料领域再现跨界并购!3月23日晚,日播时尚公告,公司拟通过发行股份及支付现金的方式购买远...……
科陆电子拟终止广东佛山储能基地建设 在印尼落地3GWh产能科陆电子计划在印度尼西亚建设储能生产基地,整体投资按照3GWh...……
盘点“步子迈大了”的车型:悦也增程版胎死腹中,极氪MIX车价太任性,启源E07月售7辆新能源时代来临后,大马力、低能耗和...……
鸿蒙智行多款车型焕新 轿车首次接入増程动力鸿蒙智行增程布局更进一步。3月20日,问界M9焕新、问界新M5 Ultra上市...……